AC-SD202
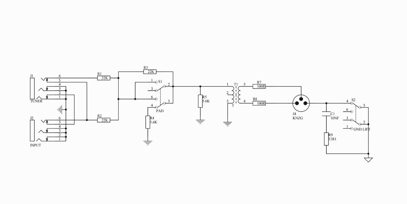
The SD202 is an ideal compact, passive DI box. Featuring two transformers to balance the signal, a stereo source via the TRS input is conveniently converted to mono. Built tough and firm with strong impact resistance. Ideal for acoustic guitars and bass.
Cable Filter: Alternative Options
SD202 Passive DI Compact Stereo-to-Mono Direct Input Box
The SD202 is an ideal compact, passive DI box. It features two transformers to balance the signal, and a stereo source via the TRS input is conveniently converted to mono. Built tough and firm with strong impact resistance, this DI box is ideal for acoustic guitars, bass and keybaords, giving them a warm, almost analogue vintage sound.
Built Tough to Last
Alctron have made the SD series of DI boxes to withstand the toughest of conditions, as well as be noticable in low light situations. Each device is made from high quality aluminium, which is resitant to strong impacts. The small form factor also helps in tight space situations. Each DI box in the series is coloured differently, which is helpful when in low light. The SD202 has a distinct yellow colour.
Added Features
The SD202 provides a jack output that can be connected to a tuner. There is a pad switch with a selection for -10dB. Also, there is a ground / lift selector switch.
Features:
- Ideal for High-Z impedance sources, such as acoustic guitars, basses and keyboards
- Tuner Output
- -10dB Pad Switch
- Ground / Lift switch
Specifications
- Distortion: 0.05%
- Signal to noise ratio: 103dB
- Output impedance: 142ohm/1kHz
- Input impedance: 15kohm/1kHz
- Dimensions: 119mm(L) x 50mm(W) x 38mm(H)
- Net weight: 223g
Be The First To Review This Product!
Help other SWAMP Industries users shop smarter by writing reviews for products you have purchased.




